
你们都知道,
PC透明瓦和FRP采光瓦,
都适用于屋面采光,
但是什么时候选择PC,
什么时候选择FRP呢?
相信你们都有所疑惑,
请随红波技术人员一探究竟吧!
——红波工程研发中心
PC透明瓦:产品采用德国科思创(原拜耳)聚碳酸酯(PC)工程塑料和高浓度UV母粒为主要原料,采用共挤技术而制成的波浪板材。
公司有专业检测设备测UV层厚度,其中红波牌PC透明瓦UV层厚度50μm。
形状:纯透明、磨砂型
长度:依照客户要求订做
颜色:透明、蓝色、绿色、茶色、乳白色
厚度:0.8mm、1.0mm、1.2mm、1.5mm、2.0mm、2.5mm、3.0mm
应用:钢结构厂房、仓库、农贸市场、通道、车棚、晒棚、温室大棚等采光场所。

FRP采光瓦:属热固性复合材料的一类,是采用玻璃纤维、热固性树脂及一些辅助助剂,经过加热固化成型的一种透明波浪形建筑采光屋面瓦。
颜色:透明、湖兰、乳白
板型:所有彩钢瓦板型均可生产
厚度:0.8mm、1.0mm、1.2mm、1.5mm、2.0mm、2.5mm
应用:工业厂房、仓库库房、农贸市场、晒场、温室等各种建筑物。(尤其适用于高温、低温、温差大有腐蚀性的场所)
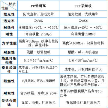
PC透明瓦与FRP采光板性能对比表
温馨提示:
以上对比只适用于红波系列产品,
市场同类产品不确保一样适用。


相关文章



头条焦点
精彩导读